d16 engine wiring diagram
D SERIES ENGINE FREE DOWNLOAD D16Z6 SERVICE MANUAL PART 4 WIRING. 35 Pictures about D SERIES ENGINE FREE DOWNLOAD D16Z6 SERVICE MANUAL PART 4 WIRING : D16 Engine Wiring Diagram, 1994 Honda Civic SI (SOHC VTec) D16 motor. The car will not turn over and also D SERIES ENGINE FREE DOWNLOAD D16Z6 SERVICE MANUAL PART 4 WIRING.
D SERIES ENGINE FREE DOWNLOAD D16Z6 SERVICE MANUAL PART 4 WIRING

D SERIES ENGINE FREE DOWNLOAD D16Z6 SERVICE MANUAL PART 4 WIRING

Volvo D16 Wiring Harnes Failure - Complete Wiring Schemas

d13 d12 d16 specs ratings
D16z6 Component Locations – Rywire Blog : Motorsports Electronics

rywire diagram component locations series answers questions categories tags
Volvo D16 Engine Diagram

d16 engine diagram volvo camshaft mounts incl starter remove rear evc
I Jus Did A Swap From Honda Civic 97dx D16 Non Vtec To 95 B16a Double

vtec solenoid diagram wiring honda d16 jus civic swap non did question ask own pressure
Volvo D16 Wiring Harnes Failure - Complete Wiring Schemas

20r nema l6 schematron d16 cucv
D16 Torque Specs
d16 vr3
D SERIES ENGINE FREE DOWNLOAD D16Z6 SERVICE MANUAL PART 4 WIRING

D SERIES ENGINE FREE DOWNLOAD D16Z6 SERVICE MANUAL PART 4 WIRING

D SERIES ENGINE FREE DOWNLOAD D16Z6 SERVICE MANUAL PART 4 WIRING

D16 Engine Wiring Diagram

acura d16
D SERIES ENGINE FREE DOWNLOAD D16Z6 SERVICE MANUAL PART 4 WIRING

[DIAGRAM] D16 Engine Diagram
![[DIAGRAM] D16 Engine Diagram](https://i.pinimg.com/originals/5e/d2/56/5ed2566d1e29133be82e63b1605313fb.gif)
puesta d16 distribucion sincronizacion hatchback valvulita
Volvo D16 Engine Diagram

volvo engine d16 diagram d12 penta indentification slab valves egr engines cylinder function section head series type
Volvo Semi Truck Engine Wiring Diagram : 240 Volvo I Am Missing The

wiring xc90 vnl truck electrique v70 d13 s60 imageservice electrical diagramweb combles fuses switched
D16 Engine Wiring Diagram

wiring oldsmobile autozone d16
[DIAGRAM] D16 Engine Diagram
![[DIAGRAM] D16 Engine Diagram](https://i.pinimg.com/originals/64/74/37/647437f2572e5534e75d1e4affdea11b.jpg)
d16
D16z6 Wiring Diagram | Wiring Diagram Database

diagram honda transmission civic bolt wiring engine motor parts mount 2008 number 2000 si 2006 tech odyssey distributor ignition colored
Volvo D16 Wiring Harnes Failure - Complete Wiring Schemas
18+ Volvo D12 Engine Wiring Diagram | Diagrama De Circuito Eléctrico

Volvo D16 Wiring Harnes Failure - Complete Wiring Schemas

d16 d13
Volvo Truck D11 D13 D16 Engine Service Repair Manual | OBDTOTAL

d16 d13 d11
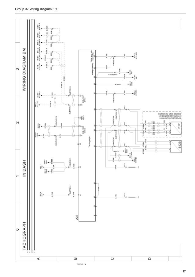
Esquema Elétrico Volvo Fh Séries D13 E D16 Inglês - R$ 55,00 Em Mercado

volvo d13 fh d16 esquema características
1994 Honda Civic SI (SOHC VTec) D16 Motor. The Car Will Not Turn Over

honda civic 1994 diagram wiring vtec d16 si wire runs push mt start well 2007 ground
Volvo D16 Wiring Harnes Failure - Complete Wiring Schemas
lt1 iroc tpi alternator d16 ign
Chose To Boost My D16. Advice Vets? - Page 2 - Honda-Tech - Honda Forum

honda wiring d16 iacv chose vets boost advice wire
D16 Engine Wiring Diagram

d16 harness
Obd1 Engine Harness Diagram 93 94 95 Honda Del Sol Oem B16 Obd1 Engine

d16 civic b16
Wiring Diagram Honda Zc - ROROAYUBUDDI

honda civic diagram engine head 1992 cylinder wiring zc repair gasket d16 autozone southwestengines guide change 1984 organic fig fuel
D SERIES ENGINE FREE DOWNLOAD D16Z6 SERVICE MANUAL PART 4 WIRING

Volvo D16 Wiring Harnes Failure - Complete Wiring Schemas

d16
D SERIES ENGINE FREE DOWNLOAD D16Z6 SERVICE MANUAL PART 4 WIRING

D16z6 Distributor Wiring Diagram

distributor hondacivicforum d15b
Civic EG :: View Topic - Need A D16z6 Engine Harness Diagram

wiring chevy autozone znetrgs repairguide
Volvo d13 fh d16 esquema características. Lt1 iroc tpi alternator d16 ign. D16 vr3